Running Application: https://byzantium-final.herokuapp.com/
Today’s traveler is young, passionate, adventurous, and not satisfied by visiting traditional establishments. Travelers want to explore and locate unique restaurants, adventures and shares their discoveries. Millennial travelers, defined as adults born after 1980, comprise 20% of international traveler accounting for 320 million trips per year.
Byzantium travel believes that millennials are lacking a travel reference sight that allows the traveler to devour their travel locations. A social website that encourages social interaction and travel notes will attract users and generate a new kind of travel reference application.
Byzantium Travel members are looking for adventure and locations where they can create unique adventures.
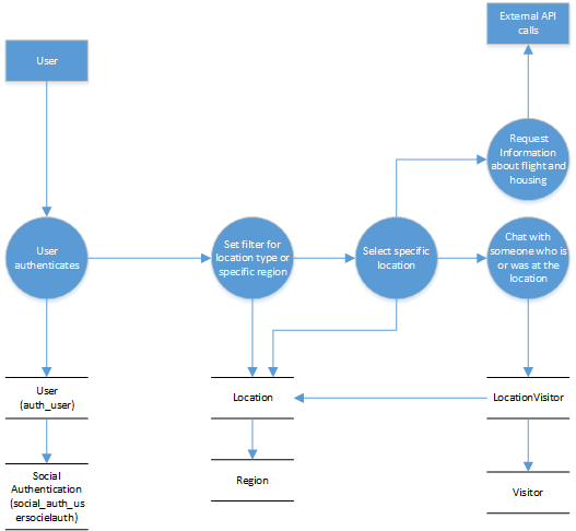
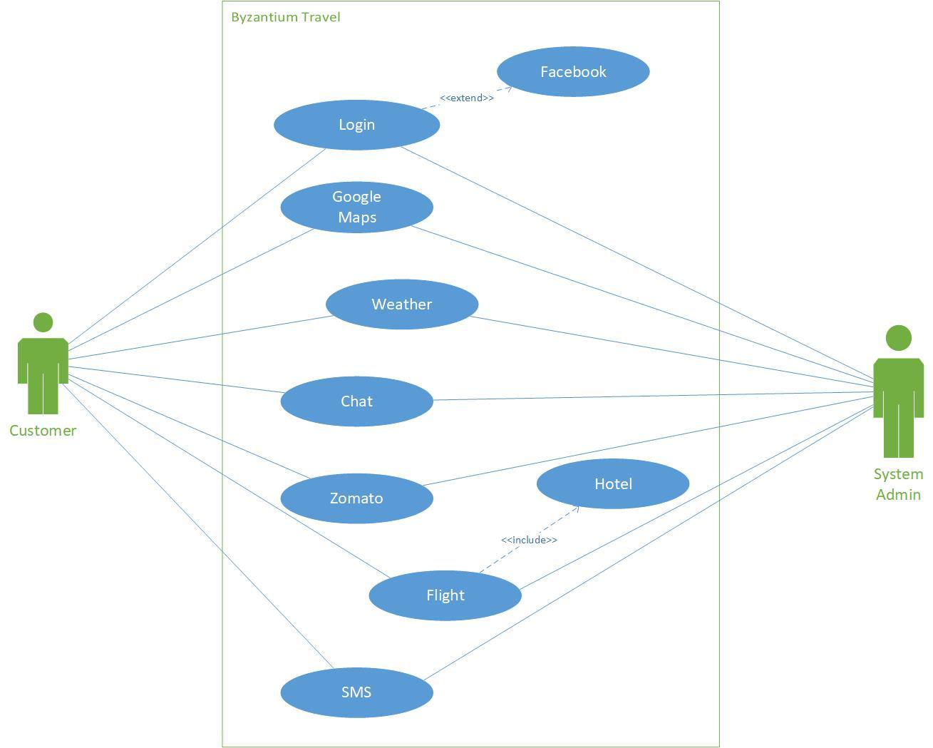
User can login using Facebook and start searching for flight tickets and hotel accomedations. This is core functionality. Visitors can also plan their trip by seeing the weather forecast and checking the restaurants available in their destination. Using Google Maps, user will be able to check out the places on map. Additionally, we planned for users to chat with other users who are online and Send SMS to any number in USA when their mobile ran out of battery.
| API | Description |
|---|---|
| Amedeus Sandbox | Search Flights, Hotels |
| Facebook Login API | For Login authentication |
| Google Maps API | Maps API Display |
| Zomato Restaurants API | Restaurants Search |
| Twilio -SMS API | Sending SMS |
| AccuWeather API | Weather forecast |
| Chat API |



