-
Notifications
You must be signed in to change notification settings - Fork 75
Zeppelin Data Server 设计
- Node Server负责Zeppelin真正的数据存储,可能有三到多个实例
- Node Server 从Meta Server获取整个集群的元信息
- Node Server启动时从配置中获得Meta Server位置
- Node Server建立与MetaServer的heartbeat链接,向Meta Server报告自己的存活,并发现Meta Server存活
- Node Server需要感知元信息的改变,并更新自己
- Node Server支持KV接口
Node:节点,一个单独的Node Server实例称为一个Node节点,通常用一块磁盘运行一个Node节点。
Partition:分片
- 将整个合法的Key空间进行分片,每个Partition负责一小段Key值的存储;
- 每个Partition拥有独立的Binlog和DB,是数据备份,数据迁移,数据同步的最小单位;
- 采用副本模式的Partition会存在多个副本,为了数据安全将相同Partition的不同副本存储在不同Node节点上;
- 相同Partition的不同副本见采用Master-Slave的方式进行异步复制;
Table:表,逻辑概念,用来区分和隔离不同的业务。Table中定义Partition的个数,副本方式,分片方式等。
可以看出,每个Table包含多个Partition,而每个Partition固定属于一个Table;每个Parition的多个副本存在于不同的Node上,而每个Node都会负责多个不同的Partition。
Zeppelin自上而下的层次如图所示。
- Network Proxy:负责网络的压包解包,采用Protobuf协议通Meta Server, Client, 及其他Node Server进行交互;
- Zeppelin Process:Zeppline主要逻辑处理层,包括分表分片,数据同步,命令处理等;
- Binlog:操作日志,同时是同步模块的数据来源;
- 存储层:采用Rocksdb进行数据存储。
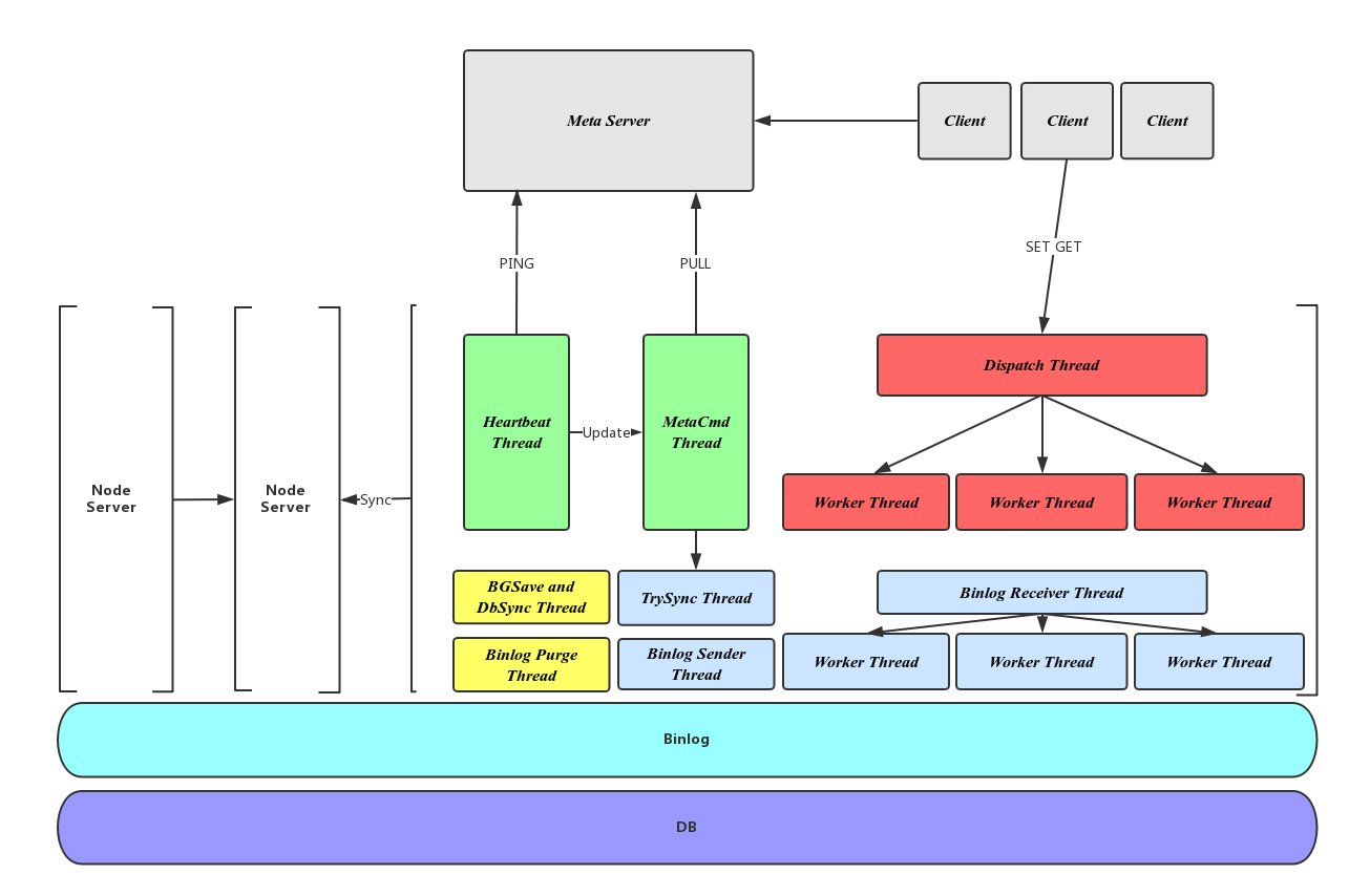
Zeppelin采用多线程的方式进行工作,Zeppline中的所有线程都是与Node绑定的,不会随着Table或Partiiton的个数增加而增加。根据不同线程的任务及交互对象将线程分为三大类:
1,元信息线程,包括Heartbeat Thread及MetaCmd Thread
- Heartbeat Thread:负责与Meta Server保持的心跳连接,并通过PING信息感知Meta Server元信息的更新;
- MetaCmd Thread:Heartbeat Thread感知到元信息的更新后由MetaCmd Thread从Meta Server获取最新的元信息。通过元信息中的副本信息,MetaCmd Thread会负责修改和维护改Node Server与其他Node Server的Peer关系;
2,用户命令线程,包括Dispatch Thread及Worker Thread
- Dispatch Thread:接受用的链接请求并将客户端链接交个某个Worker Thread线程处理;
- Worker Thread:处理用户请求,写命令会先写Binlog,之后访问DB完成用户命令的执行。
3, 同步线程,包括服务于副本间数据同步功能的多个线程
- TrySync Thread: 负责发起主从同步请求。MetaCmd Thread修改副本状态后,TrySync Thread会一次对当前Node Server负责的所有需要建立主从关系的Partition的主Partition发送Sync命令,该Sync命令会首先获取本地的binlog位置作为当前主从同步的同步点;
- Binlog Sender Thread:Partition的不同副本之间建立主从关系后会由Binlog Sender Thread读取并向从Parition的Binlog Receiver Thread 发送binlog项。这个过程通用户命令的执行异步进行,所以从的Partition可能会落后于主。同一个Sender会负责多个Partition;
- Binlog Receiver Thread:接受Binlog Sender Thread发来的Binlog项,写Binlog并将写DB的操作分发给不同的Binlog BgWorker;
- Binlog Receive BgWorker:接受Binlog Receiver Thread发来的请求,写DB完成操作。
4,后台工作线程,包括BGSave and DBSync Thread,Binlog Purge Thread
- Binlog Purge Thread:为了减少对磁盘空间的占用,Binlog Purge Thread会定期删除过期的Binlog
- BGSave and DBSync Thread:建立主从关系时,如果主Partition发现同步点已经落后于当前保留的最早的binlog,则需要进行全量同步。该线程会首先将整个数据内容dump一份并发送给对应从Partition。全同步过程利用Rsync实现。
客户端需要访问针对某个业务Table进行操作时,会先向Meta Server请求改Table的元信息。之后每个访问请求,都会根据key计算出其所属于的Partition,通过元信息计算器Master所在的Node Server。直接请求改Node Server
Node Server定期向Meta Server发送PING消息,当节点宕机或者网络中断发生时。Meta Server会感知并修改其维护的元信息,并将元信息Epoch加一。元信息修改后,其他Node Server会从PING消息的回复中获得新Epoch,由于与本地记录不同,Node Server会由MetaCmd Thread向Meta Server 发送PULL消息主动拉去最新元信息。 元信息中记录各个Table中每个Partition所负责的Master Node Server及两个Slave Node Server。Node Server获得最新的元信息,并根据该信息修改自己维护的Partitions的主从角色,建立主从关系,提供服务。




