"printf" stands for "print formatted" and is one of the main C output functions, it prints a string on the screen using a predefined “format string”, this project emulates some of its functionalities.
Prototype: int _printf(const char *, ...);
| Format Specifier | Function name | Description |
|---|---|---|
c |
is_char |
Print a single character |
s |
is_string |
Print a string of characters |
d |
is_integer |
Print a decimal (base 10) number |
i |
is_integer |
Print an integer in base 10 |
To use this custom _printf function you need <stdio.h>, <stdarg.h>, <string.h> and <stddef.h> libraries.
First, clone this repository to your local machine :
$ git clone https://github.com/schambig/holbertonschool-printf.git
Then, go to the repository folder:
$ cd holbertonschool-printf
Finally, you can compile it with your C source code:
$ gcc *.c [your_code] -o [outfile_name]
You can also make it portable, creating a static library, follow the these steps:
Once cloned (first step above) go to the repository folder, and get the object files:
$ gcc -c *.c
Then create the static library:
$ ar -rc libprintf.a *.o
Once the static library is created, create and update the index of the just created library (this speed up the compilation process):
$ ranlib libprintf.a
Now you will have printf.a static library, and all you have to do is compile your code with this library:
$ gcc [your_code] -L. -lprintf -o [outfile_name]
Character
- Input:
_printf("%c is fun!\n", 'C');
- Output:
C is fun!
String
- Input:
_printf("%s\n", "Read the fucking manual.");
- Output:
Read the fucking manual.
Integer or Decimal
- Input:
_printf("Today is July %i.\n", 12);
- Output:
Today is July 12.
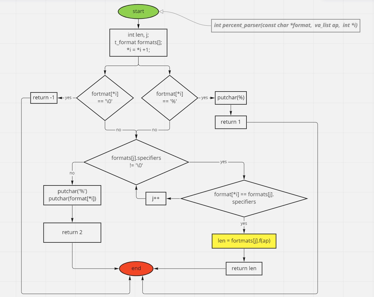
Percentage
- Input:
_printf("We've finished the 100%% of the mandatory tasks.\n");
- Output:
We've finished the 100% of the mandatory tasks.
Joel Melgarejo |
Salomón Chambi |
|---|



