Skip to content

softeng-feup/open-cx-pavilion-inc

Folders and files

NameName
Last commit message
Last commit date

Latest commit

 
 
 
 
 

Repository files navigation

openCX-pavilion-inc

Welcome to the documentation pages of the your (sub)product name of openCX!

You can find here detailed information about the (sub)product, hereby mentioned as module, from a high-level vision to low-level implementation decisions, a kind of Software Development Report, organized by discipline:

  • Business modeling
    • Product Vision
    • Elevator Pitch
  • Requirements
    • Use Case Diagram
    • User stories
    • Domain model
  • Architecture and Design
    • Logical architecture
    • Physical architecture
    • Prototype
  • Implementation
  • Test
  • Configuration and change management
  • Project management

So far, contributions are exclusively made by the initial team, but we hope to open them to the community, in all areas and topics: requirements, technologies, development, experimentation, testing, etc.

Please contact us!

Thank you!

Team Members

César Nogueira up201706828

João Pedro Lírio up201705254

José Guerra up201706421

José Pedro Baptista up201705255

Business modeling

  • Product Vision

    What are we doing?

    We are developing a multiplatform mobile app that allows users to easily give feedback about a conference or event by using their smartphone. The feedback will be given to the speaker, allowing him to get real time statistics about the atendees' opinion, attendance and rating of the event. Furthermore, atendees will be able to leave questions for the speaker to answer later.

    Why are we doing it?

    We are developing this project in the context of ESOF.

    What's it gonna bring of good to the world?

    We intend to give atendees an easy and practical way of giving their opinion and asking questions about an event. This allows them to have a meaningful impact on the event. For the speakers, we want to allow them to receive reviews about their presentation(s) which can be helpful to improve. Besides that, the speakers will also be able to easily get statistics about attendance rates, and reply to questions that the atendees leave for him about the conference.

  • Elevator Pitch

    FeedTheConference is an innovative way of getting feedback from participants in conferences, be it directed towards other attendees, speakers or the organization itself. Unlike other forms of getting feedback, this app allows the organization to get the feedback in real time and automates its processing, making it easy to analyze.

Requirements

  • Use Case Diagram

    There are three types of users in our app the attendes, the speakers and the organizers. The attendees are people who intend to go to the conference to watch and hear different talks and attend workshops. The speakers are persons who are at least presenting one talk from one session of the conference. Finaly the organizers are the ones responsible for assebling and managing the conference.

  • As a attendee the main feature is to give feedback either through a form that was created by the speakers of a talk or by giving a general rating to the talk.

  • As a speaker the main feature for our app is that we let them create and edit a form that people are able to submit as way of feedback.

  • As a organizer the principal feature is to let them see all the answers that were given by the attendees on the forms, so that he may have a better understanding how the conference is going and how they would need to improve.

  • Obtain general information about previous and future information about events, sessions and talks: give to the atendees the possibility to see informations about the events, sessions and talks like description, speakers, start time, end time and room where the talks take place.

  • Give feedback for previous talks: give the atendees the possibility to give feedback about talks that they saw, by answering a form about the respective talk and give a genreal rate from 1 to 5 stars.

  • See the conference in a organized fashion, divided into events each themselves divided into sessions and this ones into talks: the users can see the diferent sessions and events that will happen by chronological order and divided by days. They can also see the talks of the respectives sessions by chronological order.

  • See all the feedback that was given for the conference in an organized way: give the organizer the possibility to see all the answers of the forms about the talks and the ratings of the talks.

  • Create and edit the main component of feedback for the talk (form): speakers can create and edit a form with different questions about the talks they presented so atendees could answer.

  • User stories

    Our user stories are all described and represented in trello (our task management tool), they all have the tag "User story" to identify them and they are all under three seperate collumns with the name: to do(user stories), in progress(user stories) and done(user stories). Also associated with each user story we have the person/persons who contributed to the making and the implementation of that particular user story.

    Link to trello: https://trello.com/b/ueaVMHB0/esof-project

  • Domain model

  • UI mockups

    The ui mockups were a very important way for us to imagine how the app would look and what features would make more sense to implement in a real app, without having to implement any real line of code.

    The ui mockups are represented in association with some user stories in https://trello.com/b/ueaVMHB0/esof-project .

    All the ui mockups were done using figma and can be found there aswell: https://www.figma.com/file/QZcdD0hwdQL0yfPZDL7evU/Untitled .

  • Acceptance tests

    Acceptance testing is very usefull to determine if the requirements of our specification were met or not. That being said we would like to write acceptance tests to the main features of our app. The main features of our app are all arround giving feedback since that's the main objective. We plan on using gherkin to test each main feature of our app. Gherkin is is a domain specific language which helps you to describe business behavior without the need to go into detail of implementation. This text acts as documentation and skeleton of your automated tests. Gherkin uses, mainly, the folling syntax:

     Feature: Title of the Scenario
     Given [Preconditions or Initial Context]
     When [Event or Trigger]
     Then [Expected output]
    

    Some tags used in gherkin

    Feature - The file should have extension .feature and each feature file should have only one feature. The feature keyword being with the Feature: and after that add, a space and name of the feature will be written.

    Given - The use of Given keyword is to put the system in a familiar state before the user starts interacting with the system. However, you can omit writing user interactions in Given steps if Given in the "Precondition" step.

    When - When the step is to define action performed by the user.

    Then - The use of 'then' keyword is to see the outcome after the action in when step. However, you can only verify noticeable changes.

Architecture and Design

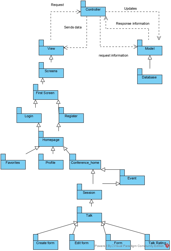
Our app follows the MVC (Model-View-Controller) architectural pattern, because of that, in our application you will find these three fundamental parts:

  • Data (Model)
  • An interface to view and modify the data (View)
  • Operations that can be performed on the data (Controller)

The MVC pattern, in a nutshell, is this:

The model represents the data, and does nothing else. The model does NOT depend on the controller or the view.

The view displays the model data, and sends user actions (e.g. button clicks) to the controller. The view is independent of both the model and the controller.

The controller provides model data to the view, and interprets user actions such as button clicks. The controller depends on the view and the model.

In our app we use the model to store the information that is necessary, information about the conference and it's events, sessions and talks. In order to save this information in a organized way we create classes also present in the model package. The view component is where all the screens of the app are, all of the visual part of the app is represent there. The controller is home to a number of functions that help connect the model to the view component. If the view component needs information then it rellies on the controller to be able to get that information from the model component.

  • Logical architecture

    Like we said previous, our development of the app followed the MVC model so a lot of the logical architecture of our work is centered around that, as this next package diagram demostrates:

  • Physical architecture

    The main components in the physical architecture of our app where the devices we use to open the app and interact with it and the database.

    We used flutter as a framework because it seemed like a good option considering what we were planning on doing and because we weren't that experienced progamming mobile apps. Besides that there are aspects in which flutter seemed better than Reactnative (the other option that was presented to us), such as:

    1. Flutter overcomes the traditional limitations of cross-platform approaches.

    2. Frontend & Backend with a single code

    3. There is an extensive catalog of open source packages.

    4. It’s a powerful design experience out of the box.

    5. Flutter has support for a variety of IDEs.

    6. Continuous Support from the Flutter team & Flutter Community. And many other.

  • Prototype

    The prototype was mostly a way for us to test technologies we were unfamiliar with, namely flutter.

    Although the design of the application is very far from its final state, we were able to effectively demonstrate the first and main user story: as a participant, being able to answer a form as a way to give their opinion.

    The form is still in its early stages, as the user can only answer questions in the form of text.

    We also experimented different widgets on the homepage and we were able to show two lists on two different tabs and switch between them by swiping to the side.

Test

  • Test plan

    The tool to test the features is gherkin as was described previously in the Acceptance tests category in the Requirements section of this report. To use gherkin in flutter we used the package flutter_gherkin.

    The main list of features to be tested and gherkin text for each one:

    1. As a speaker of the conference create/modify the form for your talk

     Feature : As a speaker of the conference create/modify the form for your talk
     Scenario: creating/modifying a form
     Given that iam the speaker of that talk, the talk page has button to access the create/modify form page 
     When I press the button 
     Then it should lead me into the create/modify form page
    

    2. As a attendee of the conference fill out the form of a talk

     Feature : As a attendee of the conference fill out the form of a talk
     Scenario: filling out a form for a talk
     Given that iam an attendee, the talk page has button to access the fiil out a form page 
     When I press the button
     Then it should lead me into the fill out form page
    

    3. As a attendee of the conference give a rating to a talk

     Feature :  As a attendee of the conference give a rating  to a talk
     Scenario: rating a talk as a attendee
     Given that iam an attendee, the talk page has button to access the rate this talk page 
     When I press the button
     Then it should lead me into the rate this talk page
    

    4. As a user of the app see the conference page divided into days

     Feature : As a user of the app see the conference page divided into days
     Scenario: checking the conference page 
     Given the conference has "X" number of days
     When i go into the conference page
     Then it should be presented to me with X number of tabs, each tab representing a specific day for that conference
    

    5. As a user of the app see a day of a conference divided into sessions

     Feature : As a user of the app see a day of a conference divided into sessions
     Scenario: checking a day of a conference in the conference page 
     Given the conference has sessions for that day
     When i see the day of that conference
     Then it should be presented to me a tab with all the session for that day and their title, time and place
    

    6. As a user of the app see a session divided into talks

     Feature : As a user of the app see a session divided into talks
     Scenario: checking the talks for a session 
     Given a session has talks realted to it
     When i pressed the dropdown button for the session
     Then it should be presented to me a dropdown where all the talks are mencioned
    

    7. As a user of the app add a talk to the favourites page

     Feature : As a user of the app add a talk to the favourites page
     Scenario: adding a talk to the favorites page
     Given that a talk entry associated with a session has a favorite button 
     When I press the button
     Then it should add that talk to my favorites page
    
  • Test cases specifications automated:

Configuration and change management

Our team, throughout the development of the project, used github as our software development version control tool, because of that we adopted the use of features and aspects from the Github Flow that were very usefull to us:

  • Use of branches to implement different features of our app simultaneously
  • Controlled merge of branches to the master branch to unite all of the features we were doing separately

Project management

  • Tasks management tool

    The management of the project was done mainly using trello. Trello is a free collaboration tool that organizes your projects into boards. In one glance, Trello tells you what's being worked on, who's working on what, and where something is in a process. Our trello page can be found at: https://trello.com/b/ueaVMHB0/esof-project.

    Here's an image of our trello:

    We have three collumns dedicated to user stories, three collumns dedicated to the report and one collumn with usefull link related to flutter and other topics. We have for the user stories and report one collumn "to do", one collum "in progress" and one collum "done". The names of each collum are pretty representative of the purpose they are meant to have.

Evolution - contributions to open-cx

Link to our one and only pull request: open-cx/open-cx#59

Description of what we implemented

We managed to implement the features that were assigned for us to do that were the create/modify a form for a talk and the respond to the form of a talk, besides those ones we also implemented a third feature that is to see the stats about the forms that were submitted. Although we say these features are implemented they are not with some cutbacks, one major cutback is that we are not using the backend that was provided that means we only makes local changes and because of that not permanent changes. There's also another cutback, there are no check Boxes questions or aswers to the form, unfortunately there's was an error we couldn't find a workaround.

About

open-cx-pavilion-inc created by GitHub Classroom

Resources

Stars

Watchers

Forks

Packages

No packages published

Contributors 3

  •  
  •  
  •  

Languages