-
Notifications
You must be signed in to change notification settings - Fork 45
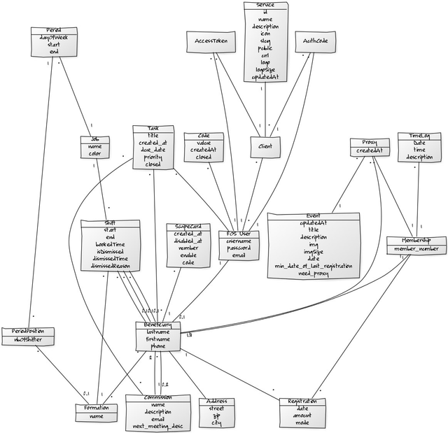
Organisation de la base de donnée
Raphael Odini edited this page Oct 24, 2023
·
12 revisions
| Dans le code | Dans l'interface | Détails, usage |
|---|---|---|
User (FosUser) |
L'utilisateur | Un e-mail et mot de passe ; en règle général rattaché en "one-to-one" à un bénéficiaire |
Beneficiary |
Bénéficiaire | L'entité sur laquelle repose beaucoup de choses |
Membership |
Membre | L'entité qui porte l'adhésion ; le numéro de membre ; ...). Peut avoir 1 ou plusieurs bénéficiaires |
Registration |
Adhésion | Rattachée à un Membership. Permet de savoir si le membre est bien à jour d'adhésion (possible de contourner pour les coopératives) |
Job |
Poste de bénévolat | Chaque créneau doit être rattaché à un poste |
Shift |
Créneau | Un lot de créneaux le même jour des horaires & job identique est appelé un ShiftBucket
|
Period |
Créneau type | L'ensemble représente la "Semaine type" : la base pour générer ensuite les créneaux. |
PeriodPosition |
Poste (d'un créneau type) | |
Formation |
Formation | Peut donner accès à certains créneaux, certains rôles... |
MembershipShiftExemption & ShiftExemption
|
Exemption de bénévolat | exemples : retraité, congé parental, direction... |
TimeLog |
Logs de temps | Permet de calculer le compteur de temps (et d'épargne)) |
Commission |
Commission | |
Event & EventKind
|
Événements | Communiquer en interne sur les événements à venir et passés |
Proxy |
Une procuration pour un événement | Certains événements nécessitent des procurations et la génération d'une liste d'émargement |
OpeningHour & OpeningHourKind
|
Horaires d'ouvertures | Permet d'afficher un bandeau "Ouvert" ou "Fermé" |
ClosingException |
Fermeture exceptionnelle | Permet de ne pas générer de créneaux ce jour là |
Note |
Note | |
Task |
Tâche | |
DynamicContent |
Contenu dynamique | Texte pouvant être affiché à différents endroits de l'application (page d'accueil, e-mails...) |
SwipeCard |
Badge | Rattaché à un bénéficiaire |
Code |
Code généré pour le boitier à clef | |
SocialNetwork |
Réseau social | S'afficheront dans le footer |
Service |
Service tiers avec connection OAuth | |
ProcessUpdate |
Gestion des procédures | ??? |
ShiftFreeLog, PeriodPositionFreeLog, SwipeCardLog
|
Logger des actions |
Avril 2020 / https://yuml.me/edit/66888c7d (à mettre à jour)
